
Project
The Midea EcoFlo app was designed to provide users with a seamless and efficient way to control their Midea smart water appliances throughout their home. By integrating Midea appliances with real-time data and the power of AI, the app enables users to track their water consumption, set device customizations, view water quality and more. Midea's vision is to create an eco-friendly ecosystem right in your home.
Category
Programs
Role
Year
2024
Researcher, Designer
Figma
User Experience

Mission
The College for Creative Studies has partnered with Midea Appliances to define the future of home products through cutting-edge design and innovation.
This collaboration brings together the expertise of the CCS Master’s User Experience department and the Product department to develop advanced water appliances and a smart home application, forming a fully integrated system for modern homes.
My team, consisting of myself and two talented product designers, Teena Ramesh and Ryan Choi, worked to design appliances that are just as smart as they are sleek, and an app that takes their abilities to the next level.


Location
Set in San Diego, California, this project takes place in a region heavily impacted by ongoing drought conditions. With water restrictions affecting millions across the state, residents have already reduced per-capita water use by more than 50% since 1990. Despite these efforts, warmer temperatures and below average rainfall continue to strain local water resources. This environment highlights the need for smart, efficient water management solutions.



Home Layout
To understand how EcoFlo could adapt to different living environments, two home layouts were analyzed: a one bedroom studio and a two bedroom apartment. The studio layout represents smaller households with compact water systems and fewer connected devices, emphasizing personal usage patterns and convenience. In contrast, the two bedroom apartment reflects shared living spaces with multiple users and higher overall water demand.
Studying both environments allows for a deeper understanding of how water is used across different home types, informing features that optimize efficiency, personalize controls, and ultimately reduce waste through smarter management.



Field Observations
Based on field observations, these are the desires of local residents in California when asked about water usage in their homes:
-
Showing a growing interest in water saving products and seeking solutions that minimize waste or reuse wastewater efficiently.
-
Seeking ways to monitor personal water usage, becoming more aware of water scarcity, and aiming to reduce their overall water footprint.
-
Expressing increased concern for water quality and wanting products that enhance purity through filtration and treatment systems.
-
Concerned about water pollution, lead contamination, and the health risks linked to poor water quality.
-
Becoming more environmentally conscious, looking for water products made from sustainable materials that also conserve energy and reduce waste.
-
Prioritizing energy efficient products that leverage natural resources, lower costs, and contribute to a greener environmental footprint.
​
​
Survey and community feedback revealed clear priorities among users when it comes to water related products. With the highest percentages of importance being Water Efficiency, Water Quality, Sustainability and Health & Safety, with many users emphasizing eco friendly materials, energy efficiency, and reduced environmental impact. Together, these insights guided the direction of EcoFlo, focusing on intelligent, responsible, and user-centered water management.



Personas
Based on the research findings, three personas were developed to represent the diverse needs of households affected by rising water costs and limited efficiency. Each persona reflects a unique lifestyle and relationship with water use, guided by the projects core problem statement.
Allison, Mike, and Daniel all live in San Diego, but each faces different challenges, ranging from managing family water consumption to optimizing smart appliance usage or balancing sustainability with comfort. These personas provide valuable insight into how the EcoFlo app can adapt its features to meet real user needs and promote smarter, more efficient water management in every home.



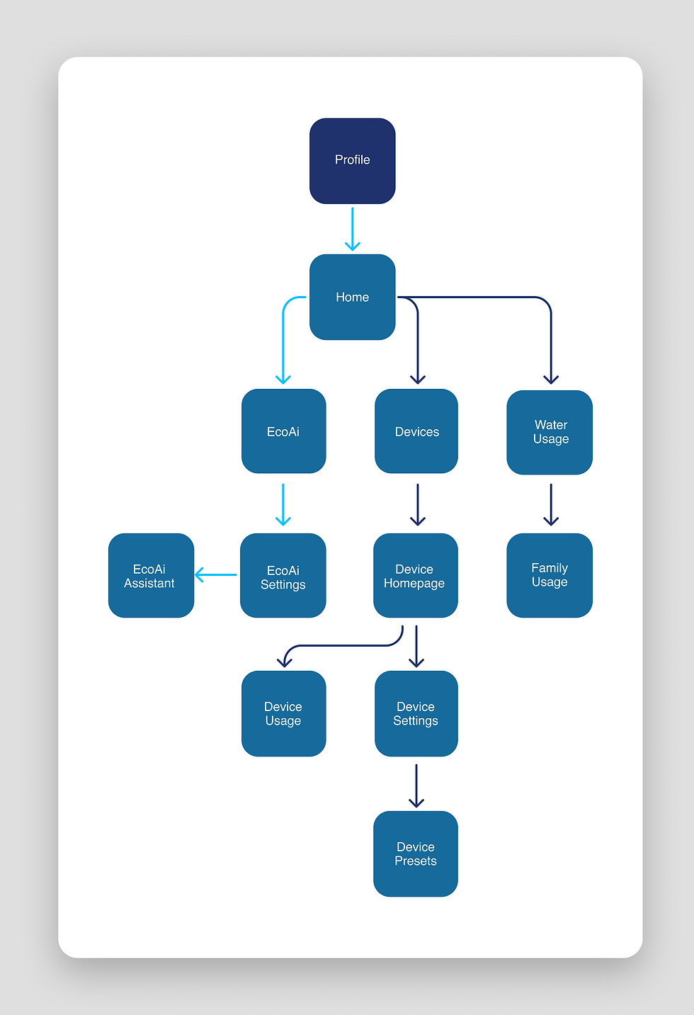
User Flow
The user flow begins with profile selection and leads into the homepage, where users can navigate to Devices or Water Usage. Water Usage displays household consumption through profile presets for each appliance, while the Devices path lets users adjust settings, manage presets, and view usage for individual products. The EcoAi section adds intelligent support, offering built in automation options and an assistant that helps create personalized controls and water saving tips.



Sketches
The initial sketches translate the core user flow into early visual concepts, focusing on layout, navigation, and core interactions. These include a profile page, homepage, two variations of the shower control screen, and an individual device page. Each sketch explores how users move between monitoring water usage, adjusting device settings, and create custom presets for devices.
By mapping out these key screens early, the sketches help visualize how the app supports everyday tasks, such as creating device presets, viewing household usage and connecting to specific appliances, while keeping the overall structure direct and intuitive.



Low-Fidelity Wireframes
The low-fidelity wireframes expand the initial sketches into a clearer visual structure across five key pages: the profile page, homepage, shower page, water softener page, and water usage page. These wireframes refine layout and navigation while introducing more detailed features, like device notifications, device-specific presets and deeper insights into household water usage. This stage establishes how the app will function and feel before moving into more polished design work.



High-Fidelity Wireframes
The high-fidelity wireframes bring the app’s structure to a more refined and visually polished stage. Updates were made to core UI elements, including redesigned device tiles, a cleaner preset layout, and improved placement for device usage information, to create a clearer and more cohesive experience. This phase also introduces EcoAi as its own dedicated tab, highlighting its importance within the ecosystem.
The visual direction is guided by Midea’s signature blue, paired with additional blue tones that reinforce the app's water focused identity and sustainability mission, allowing EcoFlo to fit in with Midea's family of products, while still standing out as its own breakthrough in home appliance technology.



Control Features
Each product page is designed for easy control and monitoring of your devices. The Water Heater page allows you to adjust temperature settings, create custom modes, monitor remaining hot water and more.
The Water Softener page enables you to view the remaining salt percentage, track daily dissolved solids usage, and access additional data to help maintain water quality and system performance, all with eco-friendly innovation in mind.





Smart Shower
The Midea Smart Shower Head offers a personalized and immersive shower experience through advanced in-app controls. Preheat your shower water, adjust temperature and pressure, set lighting hues, control music and more,
all tailored to your preferences. Create and save custom shower profiles in the app, which can also be accessed directly from the shower head screen for quick and convenient use.








EcoAI
EcoAI by Midea is a breakthrough in smart home innovation. With controls like Pattern Prediction, Leak Detection and Salt Saver, EcoAI actively saves your home money, water and energy in new ways.
EcoAI also comes equipped with Eco, your personal AI assistant. Eco can answer questions about your water consumption, set product controls and find innovative ways to save water and energy.



